所谓“烂脸”是指皮肤刺痛干痒、泛红伴有红血丝、多颗红肿/脓疱痘,常见情况下不仅只有这些,还伴有闭口/黑头粉刺、红/黑痘印、皮肤脱皮并且外油内干、使用任何产品都有可能感到刺痛不适,这种情况下大家可能会选择去皮肤科接受治疗,十分严重情况下俊智也这么建议,但是如果第一时间自救,皮肤也能得到缓解不至于更严重花更多的钱,而不严重的情况下使用正确的产品和方法不仅让你皮肤得到改善,还会为你省下不必要的开支。
这次俊智专门为大家提供实际解决方案,就不长篇大论讲皮肤问题成因,相信能看本文的朋友都是想尽快了解自己皮肤怎么改善的,哪怕你一点也不懂护肤非常小白,你只需要认真一步步实施俊智本篇讲的方案并坚持做就能得到改善。建议大家收藏本文,即便以后再有类似皮肤问题小白也能改善自己的问题。
有图有真相,下面给大家看一下俊智帮助众粉丝们的成功案例:

照片内包含了轻度/重度伴有红血丝, 轻中度大面积色沉, 轻微敏感脱皮伴有粉刺, 中度敏感伴有痘印、色沉、粉刺、局部红肿痘多种问题皮肤, 额头脓疱痘, 局部大颗粒结节囊肿痘。
以上不论哪一类皮肤状况,基础护肤方面你首要做的就是把自己皮肤当敏感肌对待,为什么呢?
长痘是一种皮损,过敏更不用说了,由于皮肤屏障受损情况下,使用任何产品都有可能发生刺痛,一旦发生刺激就会更加发炎,紧接着皮肤会发生恶性循环,皮肤就会敏感不耐受,有痘的局部有可能更红肿,会留红色黑色痘印,如果先改善皮肤屏障受损,皮肤抵抗外源物质就会耐受,皮肤保水能力也得到提高,就会形成良性循环,那么后续使用任何功效类产品才可放心使用。
那具体怎么做呢?接下来将分为几个板块跟大家分享:
目录
1.产品选购建议
2.致敏、致痘大全表
3.各问题的产品推荐和使用方法
4.不同肌肤状况,产品的搭配和使用护肤步骤
PS: 目录中一、二 仅供爱学习的朋友,如果你迫切想知道自己皮肤如何改善,请直接跳到目录三开始看
一、 产品选购建议
①洁面产品 选择低泡氨基酸为主。
②爽肤水产品 有更好,没有也无所谓。
③精华产品 可以选择保湿能力较好同时修复类的精华最佳,油皮可以选择无油配方以亲水保湿因子为主的产品,干皮可以选择油脂适量的精华。
④乳液/面霜产品 油皮可以选择乳液,也可以选择保湿较好的精华,而干皮可以选择面霜。
⑤防晒产品 建议选择纯物理防晒剂的产品。
⑥洁面、爽肤水、精华、乳液、防晒产品绝对不能含有致敏、致痘成分,相反含有有力皮肤的成分最佳。
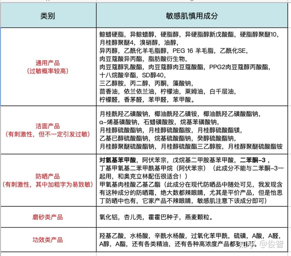
二、 致敏、致痘大全表
下面给大家罗列了致敏、致痘黑名单成分表,以及还有哪些食物、护肤方式是致敏、致痘,大家以后护肤方式、购方面可以全方面参考。
(建议大家收藏以后可以方便查看)

致敏成分黑名单

除了成分外,护肤方式,生活方面让皮肤过敏的原因,大家注意一下,避免以后再过敏。

致痘原因大全表
三、 各问题的产品推荐和使用方法
皮肤过敏期间,维稳修复皮肤用什么?
1.敏感黑黄皮、痘印救星--优斐斯传明酸精华液


优斐斯传明酸精华液 :针对过敏期间,无油配方保湿,抗敏退红修复皮肤+解决红色痘印防止皮肤变黑。 医美术后防返黑,日常改善暗沉。
推荐理由:
作为成分党我不仅只看成分表,更重要是成分原料和生产工艺并且有没有成功案例,而优斐斯就是这样的品牌,它在2019国际医美高峰论坛获得最佳人气品牌,而在上海又是连续3年属于高新技术企业,还有自己独立实验室和生产工厂,可以从源头把握产品用料,还和国内多家机构合作进行临床功效验证,品控安全方面还是比较放心的。
单凭我说不足够证明它真好,下面给大家深扒这款产品:

照片来源美丽修行
从安全角度看 配方,这款精华没有致痘成分,更没有色料剂、香料、酒精等任何致敏成分。
防腐剂方面用是 保湿剂、抗菌剂来代替 传统防腐剂,例如:丁二醇、辛酰羟肟酸、1,2已二醇、1,3丙二醇、EDTA二钠。这样一来,产品安全性、温和度都非常有了保障,非常适合做医美、极端过敏的朋友使用。
从功效角度看 配方,核心搭配是有3%传明酸+3%左右的泛醇(维生素B5)+1%以上的甘草酸二钾+1%以下的透明质酸钠组成的。它们一起协同帮助皮肤增加角质层含水量,其中泛醇与透明质酸钠、甘草酸二钾维持皮肤湿度同时缓解刺激舒敏退红,促进纤维芽细胞增生,帮助皮肤修复,而传明酸帮助皮肤抑制黑色素的生成,还能抑制血管扩张。
另外还有一款功能差不多,同样口碑比较好的精华,它就是仙瑟氨甲环酸精华液,网上有很多人会拿它和优斐斯的传明酸做对比,我也来说说我的看法。
Q1优斐斯传明酸VS仙瑟氨甲环酸精华,为什么我更推荐优斐斯?
答:说来忏愧,曾经我有一位粉丝找到我,当时她皮肤有轻微敏感泛红,来找我主要想解决痘印、敏感、提亮肤色,由于她手上也有医生开的舒敏产品,我就只推荐了她一款添加主打含有3%传明酸+2%烟酰胺的精华,她买来早晚各一次用了不到4天就过敏长红疹子,当时很不解,实践多次后发现,多种成分的复配产品配方不稳定,因为成分浓度、PH值、储存条件不一,所以皮肤使用了该类产品就会有概率发生过敏起红疹子。
刚才提到的翻车产品不是仙瑟,但是和仙瑟氨甲环酸精华液配方有点像,加上后面给粉丝推荐的优斐斯传明酸一直没翻车,所以从安全方面我更推荐优斐斯传明酸精华。
优斐斯传明酸精华液够不够温和单凭俊智点评还不够,必须要有专业检测报告才能真正证明产品温和:

实验对象为极端过敏皮肤,一共32名,其中一名因为实验产品的缘故而过敏退出,其它31名过敏皮肤经过28天没有出现任何过敏。
之前我也推荐过给不少粉丝,收到了很多好评。

Q2网上很多人说优斐斯传明酸不建议油皮使用,建议干皮,油皮用仙瑟更好的?
答:首先我不反对油皮使用仙瑟更清爽这句话,但大家看了网上怎么说,就会下意识觉得优斐斯可能比较油吧? 告诉大家真相:
优斐斯传明酸精华配方属于无油亲水保湿,与仙瑟质地肤感不同是因为比仙瑟精华多了3%泛醇,这也意味着比仙瑟更侧重于保湿、修复,而对于大油皮而言,敏感期间使用面霜会增加致痘风险,这时仅使用优斐斯传明酸当做保湿修护抗色沉改善痘印无疑是最好的选择!

优斐斯传明酸精华液是无色透明液体状,流动性比较好,使用肤感就像在脸上擦玻尿酸一样非常好用。
综上所述得出结论:
优斐斯传明酸精华更适合极端敏感肌期间使用,修复、抗色沉两手不误的产品,而仙瑟适合皮肤耐受性较好一些皮肤使用来快速抗色沉。

PS:顺便给分享下这类精华的具体使用方法:
普通使用:早晚各一次,均匀涂抹
叠加面膜使用:在敷面膜前,取适量精华厚涂在面膜,然后敷面膜,即使是简单的补水面膜也可以升级成美白面膜。
医用封包法:取一小块保鲜膜,在皮肤暗沉的部分区域内厚涂传明酸精华,将保鲜膜覆在涂抹精华后的皮肤上,间隔15~20分钟即可,对局部暗沉,如痘印、嘴角暗沉效果明显
搭配其他美白精华使用:在确认能耐受其他美白成分的前提下,可以早换交换使用美白精华,如早上传明酸,晚上烟酰胺,或者早上VC,晚上传明酸,或是早上传明酸,晚上VC。
2.强效黑黄皮、痘印救星--优斐斯氨甲环酸精华液


优斐斯氨甲环酸精华液:针对过敏期间,无油配方保湿,局部区域强效淡色沉提亮肤色
推荐理由:
这款是强效版,侧重于淡色沉,淡红色/黑色痘印,对色素型黑眼圈更加针对。
下面给大家深扒一下成分表:

照片来源美丽修行
从安全角度看 配方,这款精华没有致痘成分,更没有色料剂、香料、酒精等任何致敏成分。防腐剂方面用是保湿剂、抗菌剂来代替传统防腐剂,例如:异戊二醇、辛酰羟肟酸、1,2已二醇、1,3丙二醇、EDTA二钠。这样一来,产品安全性、温和度都非常有了保障,非常适合做医美、极端过敏的朋友使用。
从功效角度看配方,这款与传明酸精华液不同的是加了大概3%的双-二氧基二甘醇环己皖1,4-二羧酸酯,它属于皮肤渗透剂,属于水溶共融技术,让5%传明酸直接渗透到皮肤真皮层,让淡色沉效果更加显著。
注意事项:如果你在敏感期间使用,保守起见,俊智建议你刚开始先局部使用,使用2周美任何问题再考虑全脸使用。
3.抗敏修复保湿乳液--优色林修红霜

优色林修红霜:针对皮肤屏障的修复,改善皮肤干燥脱皮,缓解刺痛感
推荐理由:
该面霜不含致痘、致敏成分,并且还添加了牛油果树果脂保湿滋润同时,白天使用可以防止紫外线对皮肤的伤害,长期使用有助角质层修复,帮助皮肤退红,另外还添加泛醇,还有可以缓解刺痛的4-叔丁基环已醇,很不错的一款修复抗敏面霜,推荐大家在皮肤过敏期间,干燥蜕皮,刷酸期间皮肤不耐受使用。
4.抗敏修复保湿纯物理防晒乳--珂润保湿防晒乳SPF15 PA++

珂润保湿防晒乳: 针对轻微过敏期间放心使用的防晒产品。
推荐理由:
不含致痘、致敏成分,并且是纯物理防晒,主要以氧化锌防晒剂为主,还含有神经酰胺一些修复类成分,质地比较轻薄。
注意事项: 如果你皮肤过敏严重,那么我更建议你不要使用防晒产品了,而是使用带有“UPF50+”标示的防晒帽,防晒伞来作为防晒方式,如果只是轻敏就可以使用防晒产品。
5.极端过敏期间安心洁面产品--宝拉绿鼻涕洁面啫喱

宝拉珍选大地系列绿鼻涕洁面啫喱
推荐理由:
针对严重过敏期间也可以放心使用的清洁产品。不含致敏产品,低泡沫,洗后虽然有假滑但恰恰帮助皮肤减少摩擦,非常适合敏感期间使用,只要多冲洗几遍就可以了,最大亮点就是极端温和,这是我推荐无数次得出的结论。
以上就是皮肤过敏期间使用的产品,帮助皮肤修复屏障功能,舒敏保湿快速退红,预防色沉、痘印、解决色沉问题的推荐。
解决不同类型的痘痘的产品推荐
请注意! 当你皮肤不敏感,不脱皮后就可以放心去使用接下来推荐的针对性祛痘产品。另外,护肤期间舒敏保湿产品一样药继续做才行,大家请切记(•‾̑⌣‾̑•)✧˖
首先我们先了解自己是那种类型的痘痘,然后在选择适合自己的产品,如下:

痤疮的分类和等级
根据导图标注,如果你是1-2级痤疮问题,本篇文章给的建议和解决方法可以非常轻松地帮到你,但是如果你是3-4级的话俊智在这里还是建议你尽快看医生哈(•‾̑⌣‾̑•)✧˖
【一级痘痘产品推荐】理肤泉K+乳

刚开始初次使用,你每天仅晚上坚持使用这款至少2周,期间没有发生刺痛干痒脱皮后才可以每天早晚使用来建立耐受,如果你怕过敏也可以每天晚上隔天一次来间接建立耐受。
使用这款产品大概有一个月后,就可以去医美接受换肤治疗,接受换肤治疗前你要给医生说你已经建立耐受一段时间了,不然医生也会继续让你建立耐受哈,其中水杨酸换肤对这类问题效果最显著,只要刷上一次,黑头立竿见影见效,但闭口粉刺可能需要好几次刷酸才行,6次一个疗程。
作为内行人我是自己刷酸的,我并不建议大家自己鼓捣,但感兴趣的朋友看看就行哈。
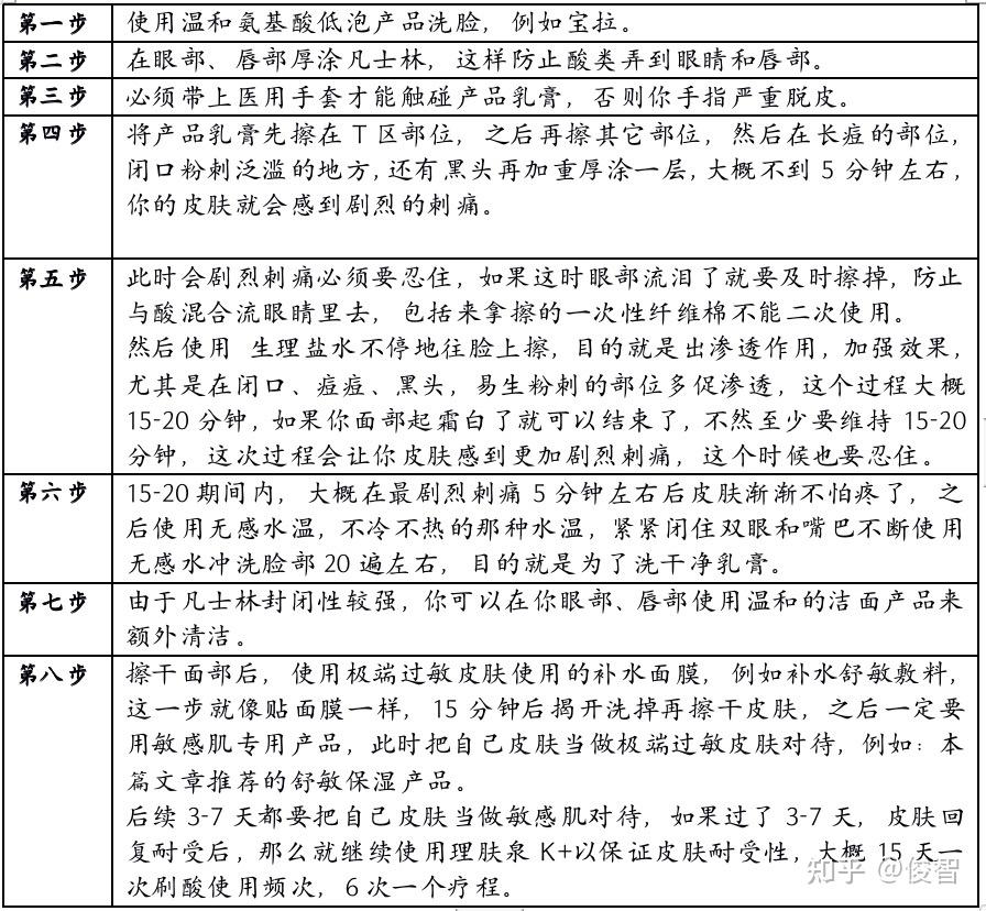
根据刚才说了只有在使用理肤泉K+一段使用才能用的特殊产品,这个已经不是护肤品范畴了,需要专业人士操作的品,我可以分享我是怎么使用的,整理了一张专业刷酸步骤图,有需要的小伙伴可以收藏下。

以上就是我的经验,这个学会了,对于爱长闭口的朋友省不少银子,因为去一次医美刷酸至少要400大洋(◔◡◔)
【二级痘痘的产品推荐】露得清点痘膏

露得清点痘膏
如果你脸上红肿痘痘不严重,建议这款和理肤泉K+合用,效果比较肯定,但是你使用期间做好一定要做好本篇文章将的敏感肌护肤方式才行,由于它也有一定刺激性,所以建议使用其它优斐斯传明酸精华也使用上,这样痘痘消掉同时不会留痘印。
ACNE点痘膏

但如果你长的是脓疱,或是比较大颗粒的痘痘,建议使用这款,最好也和理肤泉K+一起用,反馈不错的话,一般是隔夜就能好,这个联合搭配可以说是我目前的方案最好的,但是也同样要搭配优斐斯传明酸精华液,这样才可以防止痘痘消掉后留色沉痘印。
四、不同肌肤状况,产品的搭配和使用护肤步骤
根据本篇文章介绍的烂脸类型,一一告诉大家产品的搭配,这篇照顾护肤小白。

轻度敏感泛红血丝
如果你是这种问题的话,你就选择宝拉、优斐斯传明酸精华液、优色林修红乳、珂润防晒乳即可。
每天护肤步骤如下:
日间:洁面-优斐斯传明酸精华液-优色林修红霜-珂润防晒乳
晚间:洁面-优斐斯传明酸精华液-优色林修红霜

色沉皮肤
如果你是这种问题的话,你就选择宝拉、优斐斯氨甲环酸精华液、周期医美刷酸、优色林修红霜、选择SPF50 PA++++的防晒乳,阳光明媚户外时再用UPF50+衣物类防晒伞帽也带起来。
每天护肤步骤如下:
日间:洁面-优斐斯氨甲环酸精华液-优色林修红霜-防晒乳
医美刷酸的情况下,晚间:洁面-周期医美刷酸-优斐斯传明酸精华液-优色林修红霜
不医美刷酸情况下,晚间:洁面-优斐斯氨甲环酸精华液或是周期医用封包法-优色林修红霜

敏感泛红、红/黑痘印、闭口粉刺、少量红肿痘痘
如果你是这种问题的话,你就选择宝拉、优斐斯传明酸精华液、优斐斯氨甲环酸精华液、优色林修红霜、理肤泉K+乳、露得清点痘膏、周期医美刷酸、珂润防晒乳、准备UPF50+的防晒伞帽 即可。
前期每天护肤步骤如下:
日间:洁面-优斐斯传明酸精华液-优色林修红霜-珂润防晒乳 户外再加使用UPF50+伞帽 完毕
晚间:洁面-优斐斯传明酸精华液或是周期医用封包法-优色林修红霜 完毕
等建立耐受后按照以下护肤步骤:
日间:洁面-优斐斯氨甲环酸精华液-优色林修红霜或理肤泉K+乳-珂润防晒乳 户外再加使用 UPF50+伞帽 完毕
医美刷酸的情况下,晚间:洁面-周期医美刷酸-优斐斯传明酸精华液-优色林修红霜-红肿痘痘局部使用点痘膏
不医美刷酸情况下,晚间:洁面-优斐斯氨甲环酸精华液或是周期医用封包法-优色林修红霜或理肤泉K+乳-红肿痘痘局部点痘膏

另外,最后其它红肿痘痘类型,大家要举一反三,因为它们都是局部进行使用祛痘产品的。
以上就是本篇文章全部内容,如果你觉得对你有帮助,期待你帮我点个赞+爱心,也可以转发给你的朋友,让她们也知道这些好物,同时非常期待你的评论区留言哈!
如果你看后仍有疑虑或不明白的地方可以评论区留言,我看到后一一给你解答。
更多护肤干货或是想找我聊聊的朋友欢迎关注 @俊智
版权声明
本文仅代表作者观点,不代表百度立场。
本文系作者授权百度百家发表,未经许可,不得转载。



发表评论